Features:
- Can be configured as encoder, speed monitor or counter
- Clearly visible LED display with red/green color change
- High shock and vibration resistance
- Resolution freely programmable from 1 ... 10,000
For more information, please see Data Sheet
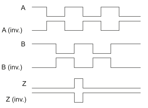
Diagrams and graphs | | Direction of rotation clockwise (looking at the shaft) |
|