SELECTUM
is the best solution for your business!
Sign in
Account
0
Cart
Coupons
Product Catalog
Shop by Brand
Shop by Industry
Support
Become a Dealer
Home
/
Process Control & Automation
/
Sensors
/
Speed Sensors
/
IFM ROP523
IFM ROP523 Incremental Encoder with Hollow Shaft and Display
Specification
Overview
Customers Also Bought
Your Recently Viewed Items
Reviews
Click to zoom
$363.09
/ Each
Free Shipping
ADD TO CART
Authorized Distributor
Brand:
IFM
Part #:
ROP523
Factory Warranty
Condition
$363.09
Free Shipping
*
ADD TO CART
Send Request
Overview
Features:
Can be configured as encoder, speed monitor or counter
Clearly visible LED display with red/green color change
High shock and vibration resistance
For more information, please see
Data Sheet
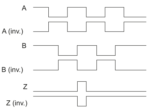
Diagrams and graphs
Direction of rotation clockwise (looking at the shaft)
⚠️ Attention CA Residents:
Prop 65 Warning
Reviews