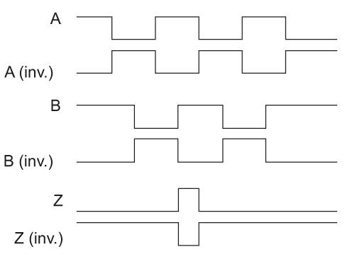
Features:
- Defined pulse sequence for the reliable detection of rotational speeds
- High shock and vibration resistance
- Resolution freely programmable from 1 ... 10,000
For more information, please see Data Sheet
Diagrams and graphs | | Direction of rotation clockwise (looking at the shaft) |
|